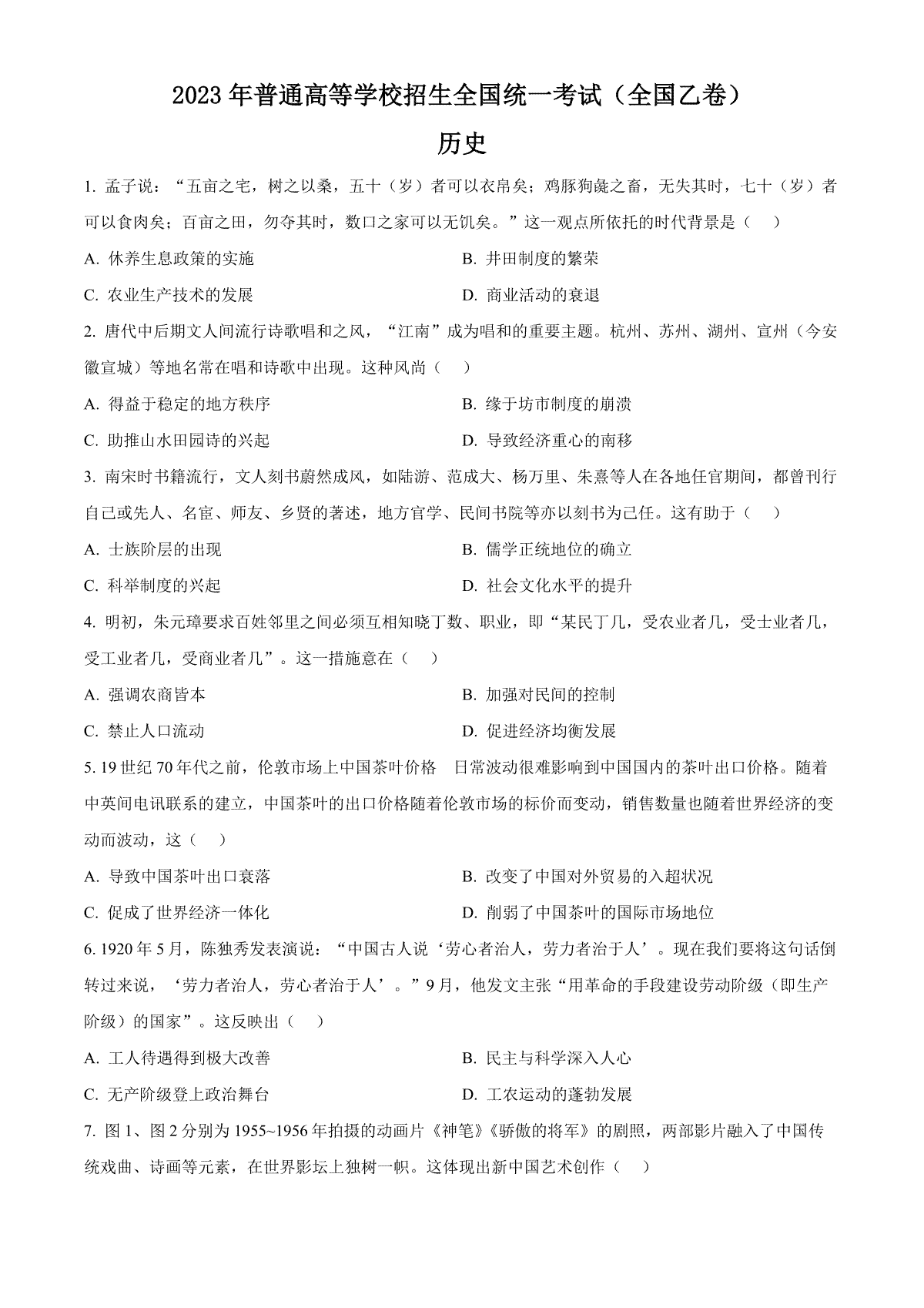
2023年江西高考历史试卷(全国乙卷)(空白卷)

文/鐜嬫槑

2023年江西高考历史试卷(全国乙卷)(空白卷)是广大考生都在关注的,本站就为大家带来2023年高考历史试卷(全国乙卷)(空白卷)试卷及答案解析详情,仅供考生参考。

2023年江西高考历史试卷(全国乙卷)(空白卷)已公布,关注本站,本站会在2023年高考历史试卷(全国乙卷)(空白卷)试题及答案公布后为大家及时更新。

一、2023年高考历史试卷(全国乙卷)(空白卷)

访问2023年高考历史试卷(全国乙卷)(空白卷)PDF格式或doc

小编推荐

1.哈尔滨石油学院是几本?2025年高考多少分能上及报考建议

2.2025年高考最低多少分能报新疆科技职业技术学院?附新疆科技职业技术学院历年录取分数线及位次

3.江西服装学院是几本?2025年高考多少分能上及报考建议

4.2025年高考多少分能上陕西艺术职业学院?预测各省份录取分数线(附2024年数据及报考指南)

5.河北历史类566分能考哪些大学 2025考生稳上的大学名单

6.贵州历史类648分能考哪些大学 2025考生稳上的大学名单

7.2025年高考多少分能上桂林学院?预测各省份录取分数线(附2024年数据及报考指南)

8.安徽历史类557分能考哪些大学 2025考生稳上的大学名单

一键复制全文保存为WORD

猜你喜欢

2026山东师范大学2+2国际本科报名条件是什么

25-09-03

开封励学2025高中一对一辅导班

25-08-05

西安口碑好、实力强的高考复读学校TOP榜单

25-08-05

西安口碑好的高二借读全托全日制学校排行榜

25-08-05

西安口碑好的十大高考冲刺辅导机构一览2025

25-08-05

西安初三一对一培训班排名前十

25-08-05

2025西北工业大学与德国品牌应用技术大学硕士有多少名额

25-08-05

西安交通大学与法国SKEMA商学院硕士毕业前景怎么样?

25-08-05