2024天津师范大学各本科专业选考科目要求公布

文/未了情

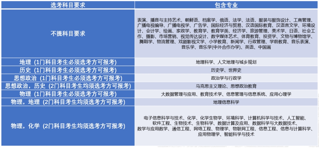
2024天津师范大学各本科专业选考科目要求现已公布,其中不限不提科目要求的专业有会计学专业、绘画专业、舞蹈学专业、物流管理专业等等,下文是小编整理的详细信息,供大家参考!

2024天津师范大学各本科专业选考科目要求汇总

2024天津师范大学各本科专业选考科目要求如下:

注:各专业招生计划及选考科目要求以各省当年公布为准。

天津师范大学属于什么档次

天津师范大学是一所比较厉害的较高档次的大学,天津师范大学在全国的知名度与含金量都比较高,属于比较牛的本科学校。天津师范大学拥有2个全球顶尖的学科,化学、材料科学这些学科都进入了ESI排名全球前1%的学科领域。

天津师范大学被教育部评为省重点、保研资格、双万计划高校。天津师范大学有硕士授权点、有博士授权点,是公立本科全日制正规大学。这些含金量较高的数据,均可证明:天津师范大学属于档次比较高、办学水平比较高的学校。

天津师范大学是一所具有教师教育特色的教学研究型综合性大学。涉及哲学、经济学、法学、教育学、文学、历史学、理学、工学、管理学、艺术学等10个学科门类。以文、理类专业为主,多学科交叉融合,形成学科门类较全、结构与布局合理、特色优势较为明显的本科专业体系。

小编推荐

1.宜春学院属于一本还是二本?本科一批、二批的区别及报考建议

2.2025江苏物化生323分左右能上什么大学 可以报考的院校名单

3.包头职业技术学院分省招生人数及招生专业2025年招生计划参考

4.2025年高考多少分能上陕西艺术职业学院?预测各省份录取分数线(附2024年数据及报考指南)

5.2025艺考生文化课487分能上福建农林大学吗

6.2025年556分能考生态学专业吗 556分生态学专业大学推荐

7.云南理工职业学院分省招生人数及招生专业2025年招生计划参考

8.河北历史类566分能考哪些大学 2025考生稳上的大学名单

一键复制全文保存为WORD

猜你喜欢

2026报考警校近视手术什么时间做 最佳时间推荐

25-09-03

政审三代是指哪三代 2026审查内容有哪些

25-09-03

大一可以去当兵吗有什么条件

25-08-05

被高中录取了不想去读怎么办

25-08-05

在校大专生如何考本科 有哪些方法途径

25-08-05

高中退学想继续上学怎么办 有哪些途径

25-08-05

高考落榜生的本科攻略 不想读专科上大学的途径

25-08-05

高考成绩差也能上本科 揭秘低分上本科的秘籍

25-08-05